ЦБ России и Эйлер

Так вот, прогнозы, по котором строились мировые модели развития, в том числе и модель развития ЦБ России, в своей основе базируются на четырёх поведенческих уравнениях Эйлера, которые являются основой всех современных экономических моделей, будь это прогнозы Центральных Банков разных стран мира, или прогнозы от МВФ.
Уравнения Эйлера — прекрасный инструмент для прогнозирования, их легко модифицировать под экономику любой страны и использовать с динамическими стохастическими моделями общего равновесия (DSGE-модели), которые хорошо показывают себя для среднесрочного прогнозирования, анализа и выработки рекомендаций по денежно-кредитной политике.
Так вот, с каждым годом эти уравнения работают всё хуже и хуже. А стандартные модели уже и вовсе не работают. Все прогнозы уже в краткосрочной перспективе отрываются от реальности и имеют слишком большие разногласия, которые требуется корректировать.
Впервые я на это обратил внимание при анализе доклада о России от Всемирного Банка, когда подготавливал соответствующую статью. Собственно, там то же самое. Более того, авторы откровенно тыкают пальцем в небо, абсолютно не определяя вероятность их так называемого прогнозного исхода. Меня это настолько возмутило, что я упомянул об этом в статье, назвав их прогнозы «предсказаниями экстрасенсов»:

Кстати, пока всё идёт по моему сценарию прогноза. Но, опять-таки, прогноз сделан до 2050 года, и с каждым годом расхождение с прогнозным значением будет увеличиваться.
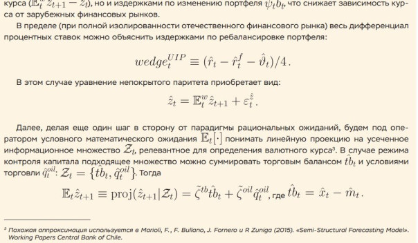
И мне не совсем понятно, почему остальные экономические «эксперты» не видят того, что вижу я, будучи непрофильным экономистом. Возможно я конечно смотрю не туда куда принято. Но такое может быть только в том случае, если эксперт читает экономический отчёт и делает из него выдержки, с которыми он более-менее знаком, и не более. Вот скажите мне эксперты в экономике, каков физический смысл данного уравнения?

Гляжу в книгу — вижу фигу.
Собственно тут и дан ответ на все нас интересующие вопросы. Почему такая инфляция, почему такая высокая ставка ЦБ, и какую экономическую модель строит ЦБ для России будущего.
ЦБ не скрывает математический аппарат своих моделей. Именно этими уравнениями ЦБ пытается адаптировать свою стандартную модель к новой действительности с контролем потоков капитала.

При этом мы видим, что в стандартной модели ЦБ России (квартальная прогнозная модель) рыночная процентная ставка рассчитывается по критерию Фишера. Следовательно, ЦБ в своих решениях опирается именно на теоретический исход (прогноз) модели.
Аналитики политического толка никак не могут понять, откуда такие высокие ставки рефинансирования в России? Почему ЦБ ведет такую политику и т.п. Так вы подставьте значения в эти уравнения, и тогда получите ту самую ставку, которую устанавливает ЦБ, исходя из рыночной конъюнктуры.
А теперь подставьте значения ставки, существующих в США или в ЕС, то есть, например, 1%. Что будет? Рост экономики? Увеличение благ для населения? Нет! Модель показывает огромную инфляцию — до 300%, рост курса доллара до показателя в 200 рублей, и коллапс экономики России.
Как неожиданно, да? Может быть, тогда модель ЦБ — ошибочна? Нет, она имеет под собой выверенный математический аппарат, который опирается на анализы и прогнозирования денежно-кредитной политики ряда центральных банков и международных организаций: Чехии в Beneˇs, Hledik, Новой Зеландии в Kirker, Хорватии в Ravnik и Bokan, Венгрии в Szil´agyi, Baksa, Южной Африки в Botha, Jager, Индии в Beneˇs, Clinton, модели для Канады, США, еврозоны и Японии в J. Laxton, Ermolaev, Adrian, D. Laxton, Gervais и Gosselin и Angelini, Bokan, Германии и Австрии в Kamenik, Tuma , модель для стран Евразийского экономического союза и другие модели.
Получается, что модели всех выше перечисленных стран ошибочны в этом случае. Но это не так. Прогноз опирается на конъюнктуру рынка, а у каждой страны она - индивидуальная.
Конъюнктура рынка у нас такова, что российская экономика не работает при малых ставках. Чтобы у нас были низкие процентные ставки и низкая инфляция, нужно не изменить её фундаментально, а именно перестроить.
Сегодня, при низких процентных ставках, каждый чих со стороны любого торгового партнёра России из западных стран отражается на нашей экономике как удар по кредитно-денежной системе. Оттого и не может наша экономика развиваться при условиях низких ставок рефинансирования. И только субсидии со стороны государства как-то решают это проблему. Это факт.
И не ЦБ виноват в том, что в России обстоят так дела. Виноваты те, кто стоял за реформами в 90-х и вогнал экономику России в подобную зависимость от запада. Разумеется, можно взять и на ровном месте перестроить экономику России на нужные нам рельсы, но где гарантия того, что состав с вагонами не опрокинется после такого манёвра вместе с его пассажирами. Это же катастрофа! Нам не нужен ещё один кризис 90-х годов и миллионы поломанных судеб. Поэтому, чтобы уйти от подобной зависимости и перестроить экономику, действовать необходимо очень-очень плавно, без лишних движений.
И самое главное, эти действия начались с 2007 года, когда ЦБ России начал создавать собственные поведенческие модели развития экономики России, а не брать навязываемые западом решения.
Вот именно из-за этого у многих «аналитиков» создаётся ложное впечатление, что ЦБ – враг государства. Мол, всё он делает во вред, а Набиуллину нужно скорее уволить и отправить за решётку. И это они несут в массы, думая, что правы. Я не знаю, на какие фундаментальные факторы они опираются, высказывая подобное мнение, но лично я вижу, что ЦБ действует на основе собственной прогнозной модели развития, которая показывает, что именно нужно предпринимать в данной ситуации. Также я вижу, что модель постоянно пытаются адаптировать к новым условиям, чтобы она максимально точно соответствовала эмпирическим фактам.
И знаете, хоть прогнозы этих уравнений и дают большие расхождения с реальностью на промежутке в 5-10 лет, но они хорошо работают в реальном времени.
Мы видим, что экономика России успешно противостоит самым сильным в истории экономическим санкциям; мы видим, что западные эксперты, применяя свои модели, сильно ошиблись в своих прогнозах, поэтому никакого краха экономики России и рубля не случилось.

А потом авторитетное английское издание «The Economist» с удивлением констатирует факт восстановления экономики России вопреки всем санкциям и ограничительным мерам, объявленным странами Запада. Более того, теперь даже в пессимистичном сценарии рецессия в России будет кратковременной. И это те люди, которые грозились отправить Россию в 19 век по уровню развития?
Никакие экономические модели больше не работают так, как раньше. Всему виной не экономический кризис, а структурный. Грядёт дисбаланс всей мировой экономики. Не будет она уже существовать в прежнем виде. Теория уже давно не сходится с реальностью.
Критиковать ЦБ всегда легко, а вот предложить свою экономическую модель развития с выверенным математическим аппаратом почему-то никто не удосужился. Не хотят даже разобраться в причинах модификации уравнения Тейлора, применяемого к правилам денежно-кредитной политики.

Какие-то странные и незнакомые символы…
А ведь подобная модификация говорит о многом. И те кто понимает эти незнакомые символы, понимают и то, что экономическая модель России уже давно и планомерно изменяется и всё больше уходит от западных моделей развития.
Я всё больше убеждаюсь в том, что Россию готовили не для противостояний санкциям запада, а для безопасного перехода в новую экономическую реальность. И она бы случилось в независимости от санкций запада в среднесрочной перспективе. Именно по этому санкции запада которые в объективной реальности сломили бы любую экономику мира ( Китайскую, Американскую, любую), России нанесли минимальный ущерб среди всех возможных сценариев развития.
Ознакомившись с докладом ЦБ, я категорично заявляю, что ЦБ и правительство России делают всё правильно. Они перестраивают экономику России на новые реалии и так, чтобы она начала прогнозироваться на среднесрочную перспективу, так как строить кредитно-денежную политику, которая лежит в основе всей экономики России, нельзя без объективно работающих прогнозов. Это всё равно, что без чертежей и расчётов строить железнодорожный мост через пролив.
А быть экономистом без понимания уравнений Эйлера, всё равно, что быть физиком не понимающего уравнения Максвела.
Если вы думаете, что в США прогнозы работают, то сильно ошибаетесь. Стандартная экономическая модель не предусматривает количественных смягчений в виде бесконтрольной печати денег, которую мы наблюдаем. Запад тоже пытается адаптироваться к новым реалиям, но, как мы видим, у него это плохо получается.
Что касается экономики России, то я уже не раз писал, что сегодня идёт её перестройка, и отчёт ЦБ подтверждает мои слова. Там так и написано: «Россия находится в процессе структурной перестройки экономики».

Фраза «структурная перестройка экономики» упоминается на протяжении всего доклада.
А что означает структурное изменение экономики? На фундаментальном уровне - это изменение основных способов функционирования рынка. Именно поэтому экономика России уже не будет прежней, и даже отмена санкций не поможет её восстановлению в прежнем формате. Идут масштабные структурные изменения, модифицируются модели прогнозирования под новые экономические реалии. Так что сегодня мы являемся свидетелями рождения новой экономической модели России.
Не Набиуллина определяет, какие меры нужно вводить. Это определяет прогнозная модель ЦБ России. А Набиуллина либо соглашается с данными и внедряет их, либо ищет другие пути решения проблемы - в том числе и политического характера, когда требуется подключать правительство России для решения проблемы (например, продажа газа за рубли).